光合作用是植物将光能转化为化学能的核心过程,其效率直接决定作物产量与抗逆能力。然而,高光、波动光等环境胁迫常导致光合机构损伤,依赖光保护机制(如非光化学淬灭NPQ)和能量转换平衡(如类囊体膜质子梯度ΔpH)维持光合稳态至关重要。2025年8月26日,The Plant Journal与Plant Physiology发表的两项研究,分别从色素功能和膜蛋白调控两个维度,揭示了植物光合系统优化的新机制,为作物光合效率改良提供了关键靶点。

小麦作为全球主粮,其光合效率受叶绿素(Chl)调控显著。此前研究已知Chl b缺陷会导致植物对高光敏感,但具体机制尚不明确。四川农业大学陈洋尔教授团队以小麦Chl b缺陷突变体ANK-32A(携带cn-A1基因突变)为材料,对比野生型(野生型)系统解析了Chl b在光合系统组装与光保护中的作用。
1. 突变体的核心表型:黄绿化与光合能力下降
形态与色素特征:ANK-32A 在全生育期呈黄绿表型(图1),从第一叶(L1)到第五叶(L5)的总Chl、类胡萝卜素含量均显著低于野生型,且Chl a/b比值更高(L1中差异最显著),表明Chl b缺乏直接导致捕光色素系统受损。

图1 小麦 Chl b 缺陷突变体 ANK-32A的表型与光合色素含量
光合参数异常:ANK-32A的净光合速率(Pn)、气孔导度(Gs)显著降低,而胞间CO₂浓度(Ci)升高,说明其CO₂同化效率下降;类囊体膜的氧释放速率(PSII光化学活性指标)也显著低于野生型,反映光合电子传递受阻。
2. 光保护机制紊乱:NPQ升高但PSI易受光抑制
非光化学淬灭(NPQ)异常:ANK-32A的NPQ在L3、L5中显著高于野生型,表明其通过 “以热耗散过剩光能” 的方式代偿,但NPQ暗恢复速率在L1中变慢,意味着光保护状态难以快速解除,影响低光下的光合恢复。
PSI光抑制加剧:通过830 nm吸收信号(Pm,反映可氧化PSI含量)检测发现,ANK-32A的Pm值全生育期低于野生型,且高光处理(3~6 h)后 Pm下降更显著(图2),证明Chl b缺乏导致PSI对高光更敏感,易发生光损伤。

图2 小麦 野生型与ANK-32A的氧释放、PSI光抑制及能量耗散
状态转换受阻:ANK-32A的L1、L2中状态转换系数(qT)显著低于野生型,77K荧光光谱显示其PSII→PSI的能量分配失衡,进一步验证光合系统间电子传递紊乱。
3. 分子机制:类囊体蛋白组装受阻与PSI中间体积累
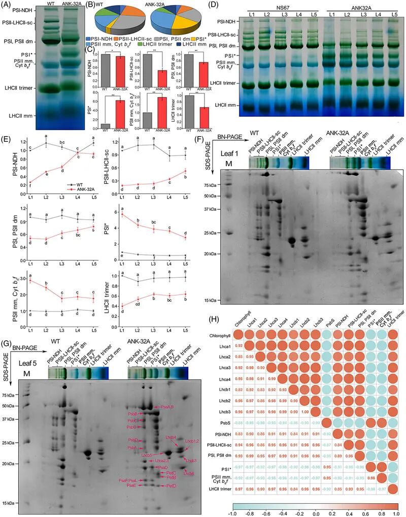
捕光蛋白缺失:免疫印迹显示,ANK-32A的PSI捕光蛋白(Lhca1~4)、PSII主要捕光蛋白(Lhcb1~3)含量显著降低,仅L5中Lhcb1~3恢复至野生型水平,说明Chl b是这些蛋白稳定积累的关键(图3)。
PSI组装异常:蓝绿温和胶电泳(BN-PAGE)结合质谱分析发现,ANK-32A中积累一种新型 PSI组装中间体PSI*(图5),其包含PsaA、PsaB等PSI核心亚基,但缺乏Lhca1~4捕光蛋白,表明Chl b缺乏阻断了PSI*向成熟PSI的转化,导致光合系统I功能受损。
叶绿体结构退化:透射电镜显示,ANK-32A的叶绿体直径、基粒层数、基粒直径均显著小于野生型(图6),反映类囊体膜结构因蛋白组装异常而退化。

图3 小麦 野生型与ANK-32A的类囊体蛋白组成

图4 小麦 野生型与ANK-32A的类囊体蛋白磷酸化

图5 小麦 野生型与ANK-32A的类囊体蛋白复合物组成

图6 小麦 野生型与ANK-32A的叶绿体超微结构
4. 田间验证:产量显著降低
尽管ANK-32A的单株穗数略有增加(+15.3%),但其穗长(-44.9%)、千粒重(-15.8%)、单株产量(-16.5%)均显著低于野生型,证实Chl b缺乏通过破坏光合系统最终导致产量下降。

1. 科学问题:被膜蛋白如何影响类囊体ΔpH?
DLDG1定位于叶绿体被膜(非类囊体膜),但dldg1突变体却表现出类囊体腔过度酸化与 NPQ升高的矛盾表型。已知hope2突变体(CFo-CF1 ATP合酶γ亚基突变)会导致H+传导率(gH+)升高、NPQ降低,团队推测DLDG1可能通过调控ATP合酶间接影响ΔpH,因此构建dldg1 hope2双突变体验证功能互作。
2. 双突变体的核心补偿效应
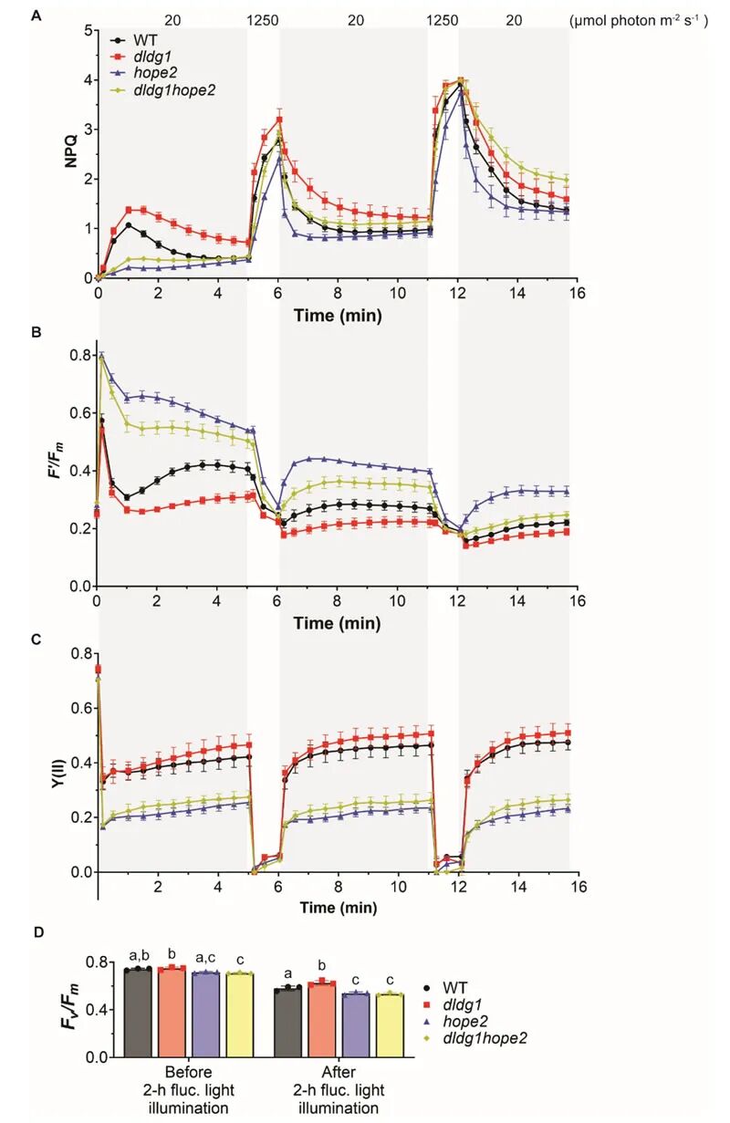
NPQ恢复:在低、中、高光下,hope2突变体的NPQ诱导显著慢于野生型,而dldg1 hope2的NPQ诱导速率显著快于hope2,且2 min后与dldg1持平(图1),表明dldg1突变可补偿hope2的光保护缺陷。
图1 野生型与突变体的NPQ动力学与暗恢复
ATP合酶氧化换还原状态独立:AMS标记实验显示,dldg1突变不影响ATP合酶γ亚基的氧化还原状态(图2C),说明DLDG1的调控作用不依赖氧化还原机制,而是通过基质pH稳态间接实现。

图2 野生型与突变体的gH+、pmf及ATP合酶氧化还原状态
3. 环境条件的影响:CO2与波动光的关键作用
CO2浓度依赖性:低CO₂ (20 ppm)下,hope2的NPQ显著低于野生型,而dldg1 hope2的NPQ部分恢复;高CO2 (1500 ppm)下,hope2与dldg1 hope2的NPQ差异缩小(图3),表明 DLDG1的调控作用在碳同化受限(低CO2)时更显著。
波动光敏感性:在“低光5 min +高光1 min”的波动光下,dldg1 hope2的NPQ显著高于hope2,但PSII最大量子产率(Fv/Fm)下降更显著(图7),且植株表现出严重生长迟缓、种子萌发率低(<20%),证明DLDG1-ATP合酶模块对波动光适应至关重要。

图3 不同CO2浓度下的光合光响应曲线

图4 野生型与突变体的快速光响应曲线(PSII相关)

图5 野生型与突变体的快速光响应曲线(PSI相关)

图6 野生型与突变体的表型分析

图7 波动光下野生型与突变体的PSII活性
4. 机制假说:基质pH稳态的“桥梁作用”
DLDG1通过调节叶绿体被膜的H+/离子转运维持基质pH稳定,而基质pH直接影响ATP合酶的代谢调控(非氧化还原调控):当DLDG1缺失时,基质酸化抑制ATP合酶活性,减少类囊体H+外排,间接增强ΔpH与NPQ;而hope2的ATP合酶功能异常可通过“增强H+外排” 抵消这一效应,最终形成双突变体的补偿表型。此外,DLDG1与被膜上的KEA1/KEA2(K+-H+反向转运体)功能类似,均可通过NaCl处理缓解淡绿色表型,暗示其共同参与叶绿体离子稳态调控。
两项研究从不同维度拓展了我们对植物光合调控的认知:
Chl b的新功能:首次明确Chl b通过维持Lhca/Lhcb蛋白稳定,调控PSI组装(抑制PSI*积累),为“通过精准调控Chl b含量优化光合系统天线大小”提供依据;
被膜蛋白的间接调控:揭示叶绿体被膜蛋白DLDG1通过基质pH稳态调控类囊体ΔpH,打破“类囊体H+平衡仅由类囊体膜蛋白调控”的传统认知;
抗逆育种靶点:ANK-32A的PSI光敏感与dldg1 hope2的波动光脆弱性,提示Chl b合成基因、DLDG1、ATP合酶可作为作物抗高光/波动光胁迫的分子靶点。
未来通过基因编辑技术调控这些关键基因,有望培育出光合效率高、抗逆性强的作物新品种,为应对气候变化下的粮食安全挑战提供新策略。
The Plant Journal与Plant Physiology最新发表的两项研究成果为我们揭示了叶绿素b调控小麦PSI组装与DLDG1介导类囊体H+平衡机制。仔细拆解实验方法不难发现,这两项研究都全面的使用了德国WALZ的光合作用测量解决方案。GFS-3000便携式光合-荧光测量系统进行光合作用CO₂同化的气体交换测量,MAXI-IMAGING-PAM叶绿素荧光成像系统进行光合作用光反应能量转换的活体成像,DUAL-PAM-100双通道叶绿素荧光仪进行PSII和PSI光能转换和状态转换的测量。DUAL-PAM-100双通道叶绿素荧光仪搭载P515/535模块进行跨膜质子梯度,ATP合酶活性相关的质子导度分析。
当我们进一步分析这两份最新研究成果的方法时,我们看出,德国WALZ光合作用测量解决方案并非简单的“仪器堆砌”,而是一套覆盖光合作用“光反应-暗反应偶联”“宏观表型-微观机制”“静态参数-动态过程”的系统性研究工具链——这套“王炸组合”以三大核心仪器为支点,精准打通了从“光合生理现象”到“分子调控机制”的研究链路,为光合作用研究建立了全新的技术范式。
从研究维度的完整性来看,这套组合实现了对光合系统的“全链条覆盖”:GFS-3000便携式光合-荧光测量系统聚焦“暗反应”核心,通过精准控制CO2浓度、光强等环境因子,量化净光合速率(Pn)、气孔导度(Gs)、胞间CO2浓度(Ci)等参数,直接反映碳同化效率(如The Plant Journal的研究发现ANK-32A的Ci升高而Pn下降,揭示CO₂同化受阻;Plant Physiology的研究在20~1500 ppm的CO₂梯度下解析ETR II变化,明确DLDG1调控的环境依赖性);而 MAXI-IMAGING-PAM叶绿素荧光成像系统则充分满足了“空间异质性”研究的需求,其高分辨率成像能力可捕捉叶片不同部位(如小麦L1~L5 叶、拟南芥突变体黄绿叶片与成熟叶片)的荧光信号差异,例如The Plant Journal的研究通过该系统观察到ANK-32A各叶片NPQ分布的动态变化,Plant Physiology的研究则用其直观呈现波动光下突变体Fv/Fm的空间衰减,让“叶片级”的光合差异不再被“平均化数据”掩盖;DUAL-PAM-100双通道叶绿素荧光仪及其P515/535模块则直击“光反应核心机制”,前者可同步测量PSII与PSI的光能转换效率(如 ΦPSII、Y(I)、Pm值)和状态转换过程(qT),后者则通过电致变色位移(ECS)信号量化跨膜质子梯度(ΔpH)与质子导度(gH⁺),直接关联ATP合酶活性——正是这套组合,让The Plant Journal的研究清晰锁定“Chl b缺陷→Lhca/Lhcb蛋白减少→PSI组装受阻→PSI光抑制” 的因果链,也让Plant Physiology的研究通过“gH⁺-pmf-NPQ”的联动数据,证实DLDG1对ATP合酶的间接调控。
从研究逻辑的闭环性来看,这套“王炸组合”解决了传统光合研究中“单一指标碎片化”的痛点,构建了“现象-假说-验证”的完整证据链。例如Plant Physiology的研究在分析DLDG1功能时,先通过MAXI-IMAGING-PAM观察到dldg1 hope2双突变体的黄绿表型与Fv/Fm异常(现象),再用GFS-3000在不同CO₂下测ETR II,发现低CO₂下双突变体的电子传递缺陷更显著(提出“基质pH调控碳同化-光反应偶联”假说),随后用DUAL-PAM-100测Y(NA)/Y(ND) 证实PSI供体侧限制增强,最终通过P515/535模块测gH+,直接验证“dldg1突变补偿hope2的H+传导异常”;又如The Plant Journal的研究在分析小麦Chl b功能时,GFS-3000的Pn数据指出光合效率下降,MAXI-IMAGING-PAM的NPQ成像显示光保护代偿,DUAL-PAM-100的Pm测量锁定PSI光抑制—正是这些来自不同仪器的互补数据,让两项研究的结论更具说服力,避免了“仅靠单一参数推断机制”的局限性。
从研究场景的适应性来看,这套组合还能灵活匹配“室内精准实验”与“田间真实环境”的需求:The Plant Journal的研究在温室控制条件下用MAXI-IMAGING-PAM解析小麦叶片发育过程中的光合变化,同时在雅安田间用GFS-3000测旗叶光合参数与产量关联;Plant Physiology的研究则通过调控光强(波动光/恒定光)、CO₂浓度,用DUAL-PAM-100与GFS-3000模拟自然环境胁迫,揭示DLDG1-ATP合酶模块在波动光适应中的关键作用。这种“实验室机制解析+田间表型验证”的衔接,让基础研究成果更易向作物育种转化——例如未来通过这套组合筛选“Chl b含量适宜+DLDG1功能稳定”的作物品种,可同时兼顾光合效率与抗逆性。
可以说,The Plant Journal与Plant Physiology的这两项研究,不仅在科学上揭示了光合调控的新机制,更以实践证明:WALZ这套“光合-荧光-质子梯度”测量组合,可以作为光合作用研究的“新范式工具包”。它不再局限于“测量某一个光合参数”,而是通过多维度、高协同的技术支撑,帮助研究者从“系统层面”理解光合系统的运作逻辑—无论是解析色素、膜蛋白等分子的功能,还是研究环境胁迫下的光合适应机制,这套 “王炸组合”都能提供从“宏观表现” 到“微观机制”的完整视角,为未来光合效率改良、抗逆作物培育等研究提供了可复制、可推广的技术路径。
